大家好,今天来为大家解答侠盗猎车自由城这个问题的一些问题点,包括侠盗猎车自由城故事秘籍也一样很多人还不知道,因此呢,今天就来为大家分析分析,现在让我们一起来看看吧!如果解决了您的问题,还望您关注下本站哦,谢谢~
本文目录一览:
- 〖壹〗、《侠盗猎车手4》自由城之章秘籍是什么?
- 〖贰〗、侠盗猎车手4自由城之章的秘籍是什么?
- 〖叁〗、侠盗猎车手自由城之章哪两个主角
- 〖肆〗、侠盗猎车手4:自由城之章主线流程详细攻略
- 〖伍〗、侠盗猎车手圣安地列斯里怎么去自由城?
- 〖陆〗、自由城《侠盗猎车》游戏中的自由城
- 〖柒〗、《侠盗猎车4》自由城之章秘籍有什么?
- 〖捌〗、侠盗猎车手圣安地列斯怎么去自由城
- 〖玖〗、侠盗猎车手自由城的故事所有武器分布地点
《侠盗猎车手4》自由城之章秘籍是什么?
〖壹〗、《侠盗猎车手4》自由城之章的秘籍主要包括夜生活之曲秘籍和失落与诅咒秘籍。这些秘籍可以让玩家在游戏中获得各种优势,如刷体力、防弹强力格斗、炸裂狙击枪、降落伞、不同等级的武器,以及修改天气和性能等。要输入这些秘籍,玩家首先需要打开手机界面,然后调出拨号面板。
〖贰〗、《侠盗猎车手4》自由城之章的秘籍主要包括夜生活之曲秘籍和失落与诅咒秘籍。夜生活之曲秘籍可以让玩家在游戏中获得各种特殊能力和道具,例如满武器、满生命、获得弹药、降低通缉等级、提高通缉等级、改变天气等。此外,还有一些秘籍可以刷出特定的载具,如黑手党专用汽车、摩托车、FBI车辆等。
〖叁〗、侠盗飞车4:自由城之章的秘籍:开启作弊模式:在游戏中,可以用niko的手机输入以下作弊码来启动相应的作弊功能。注意:使用后不要保存游戏,以避免未能预见的问题。一些作弊码可能会影响成就获得。秘籍的使用: 补充健康值 用手机拨打“ 3625550100 ”。

侠盗猎车手4自由城之章的秘籍是什么?
《侠盗猎车手4》自由城之章的秘籍主要包括夜生活之曲秘籍和失落与诅咒秘籍。这些秘籍可以让玩家在游戏中获得各种优势,如刷体力、防弹强力格斗、炸裂狙击枪、降落伞、不同等级的武器,以及修改天气和性能等。要输入这些秘籍,玩家首先需要打开手机界面,然后调出拨号面板。
《侠盗猎车手4》自由城之章的秘籍主要包括夜生活之曲秘籍和失落与诅咒秘籍。夜生活之曲秘籍可以让玩家在游戏中获得各种特殊能力和道具,例如满武器、满生命、获得弹药、降低通缉等级、提高通缉等级、改变天气等。此外,还有一些秘籍可以刷出特定的载具,如黑手党专用汽车、摩托车、FBI车辆等。
侠盗猎车4:由城之章——秘籍 使秘籍只需要按向键上打开电话,再按上进动输号码状态,拨号后发送即可。使过次的秘籍会现在在电话主菜单的最后个选项。
GTA4自由城之章秘籍大全 GTA4自由城之章是一款备受欢迎的开放式动作冒险游戏,玩家可以在游戏中自由探索自由城,完成各种任务和挑战。为了让玩家在游戏中更加顺利地前进,下面将介绍一些GTA4自由城之章的秘籍,帮助玩家获得更好的游戏体验。
答案 GTA4自由城之章的秘籍包括但不限于: 武器类秘籍:如获得各类枪械、火箭筒等。 车辆类秘籍:如召唤不同型号的车辆。 角色技能类秘籍:如增加通缉时间、恢复生命值等。 其他秘籍:如时间操控、获得金钱等。

侠盗猎车手自由城之章哪两个主角
自由城之章是《侠盗猎车手4》的资料片整合版,它包含了两个独立的故事线:《The Lost and Damned》和《The Ballad of Gay Tony》。 在《The Lost and Damned》中,主角是Johnny Klebitz,他是失落摩托帮的一员。
有两个,《侠盗猎车手4:失落与诅咒》(又译:迷失与诅咒)Johnny【强尼】《侠盗猎车手4:夜生活之曲》(又译:风流托尼之歌) Luis Lopez【路易斯·洛佩斯】圣安地列斯的cj叫卡尔 约翰逊,圣安地列斯是说90年代的事,他是黑人,活跃在维加斯,洛杉矶,旧金山。
剧情:《GTA4》:游戏的背景城市是自由城。游戏主角Niko Bellic孤身前往美国自由城投奔“富裕”的表哥,不料一切都是表哥的自吹自擂。兄弟二人历经磨难,克服重重困难寻找“美国梦”的故事。《GTA4自由城之章》:强尼·克雷比兹(Johnny Klebitz)是臭名昭著的飞车党“LOST”的一员。
《侠盗猎车手4:自由城故事2合1》是一款集成了《迷失的和该死的》以及《风流托尼之歌》的特别游戏,这两个章节原本作为《侠盗猎车手4》的追加内容发行。它作为独立作品,即使未曾购买过《侠盗猎车手4》的玩家也能直接体验这款游戏的独特魅力。

侠盗猎车手4:自由城之章主线流程详细攻略
起始阶段:熟悉环境与任务 游戏开始时,玩家将置身于繁华的自由城,这是一个充满生机和危险的城市。首先,你需要熟悉游戏的基本操作和界面。在游戏的初期,你会接到一系列简单的任务,如驾驶训练、枪战练习等,这些任务旨在让你熟悉游戏的基本操作和战斗系统。
V叔想逼迫一个人为他工作,为达此目的必须将那个人带到唐人街(Chinatown)。奖励:100$任务3Dealing Revenge委托人:V叔。嗟奔虻サ娜挝瘢?陨?名SINDACCO帮的成员,地点位于唐人街。奖励:500$任务4Snuff委托人:V叔。
任务1:CleanandSerene大清洗故事开始于阿尔德尼区(对应现实生活中的新泽西),如你之前了解的,主角johnny是一名美国飞车dang,他是一家美其名曰叫做“thelost摩托俱乐部”,其实就是一个摩托车帮派的二当家。他正与狐朋狗dang们一起在马路上驰骋。目的地是thelost摩托俱乐部。

侠盗猎车手圣安地列斯里怎么去自由城?
做任务,做到LV(拉斯维加斯)赌场任务的时候,会有一个圣马可酒馆(反正是圣啥啥啥的,就是让你开飞机去自由城)。用修改器。
在《侠盗猎车手:圣安地列斯》中,前往自由城的途径并不复杂。首先,你需要准备好瞬移器,并前往洛杉矶最大的武器店。在这家武器店,你可能会接到一个名为“杜宾狗”的任务,指引你来到这里。进入店内后,打开瞬移器,输入坐标:X:-76150Y:47522Z:136533。
方法一:首先,你先看看你有没有做过“圣马可酒馆”这个任务,做过了的话,你就去li.cleo去下载一个CLEO主程序,安装好后(怎么安装自己去查),你去下载一个主角飞行或超音速飞行的CLEO,然后放到CLEO文件夹里。
首先,在游戏里不可能呈现整个自由城,具体来说,也就是Portland区这么一个地方。在SA里的一个任务中你可以回到那个地方,尽管大部分时间里你只能在砖头围墙里转转。但是许多人都说,在GTA:SA的21分钟的“前传”宣传片里出现了多次自由城的镜头。 你第一次去自由城,是在“Saint Marks Bistro”的任务中。
这个方法是不错,就是…时间也忒长了,到了第80多个任务了,下一个应该就是直升之鸟,之后就做到回家了…夺回地盘…找比达算账…洛城亡命徒…最后就是死线大突围。
先做主线,主线做到你救sweet后,被带到angle pin,然后继续做几个任务到让你找老嬉皮士,老嬉皮士的任务做完后就可以去自由城了。主线任务进度不够的话,去自由城是要被通缉的,5星通缉。

自由城《侠盗猎车》游戏中的自由城
〖壹〗、做任务,做到LV(拉斯维加斯)赌场任务的时候,会有一个圣马可酒馆(反正是圣啥啥啥的,就是让你开飞机去自由城)。用修改器。
〖贰〗、自由之城,一个充满魅力的虚拟世界,尤其在游戏《侠盗猎车手3》中扮演着重要角色。它象征着美国纽约,一个繁华且充满活力的都市,是无数热血青年追逐美国梦的舞台。
〖叁〗、你第一次去自由城,是在“Saint Marks Bistro”的任务中。你从Las Venturas飞机场坐上一架Lear喷气机,往东飞行几分钟后,自由城就会出现在你眼前。下面,你就得去完成刺杀Forelli家族成员的任务。 你也许会问:自由城到底在哪里? 从理论上来说,自由城在位于San Andreas东面很远、很远的地方。
〖肆〗、《侠盗猎车手3》游戏背景设定在以纽约为原型的Liberty City(自由城)。《侠盗猎车手:罪恶都市》以迈阿密为原型的Vice City(罪恶城)。
〖伍〗、《侠盗猎车手3》和《侠盗猎车手:自由城故事》中的自由城分为三个主要区域,波特兰岛(Portland)、斯唐顿岛(Staunton Island)及海岸之谷(Shoreside Vale)。在官方网站中,该城被比喻为“美国最差的城市” ,因为它有很多罪恶组织、黑帮斗争、盗贼以及谋杀案件,而警察却几乎无法追捕。
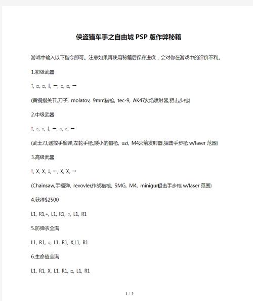
〖陆〗、游戏中打开电话(按 ↑),拨打以下电话即可得到对应秘籍效果。

《侠盗猎车4》自由城之章秘籍有什么?
《侠盗猎车手4》自由城之章的秘籍主要包括夜生活之曲秘籍和失落与诅咒秘籍。这些秘籍可以让玩家在游戏中获得各种优势,如刷体力、防弹强力格斗、炸裂狙击枪、降落伞、不同等级的武器,以及修改天气和性能等。要输入这些秘籍,玩家首先需要打开手机界面,然后调出拨号面板。
侠盗猎车4自由城之章秘籍:输入“CODE”字母组合可触发相应秘籍。以下详细介绍几个常用秘籍及其功能。秘籍详解:车辆类秘籍 输入对应秘籍可获得特定车辆。例如,输入“AIRSHIP”可获得飞船船体的大型客车,拥有特殊的功能与行驶效果。角色技能增强秘籍 部分秘籍可增加角色的技能属性。
《侠盗猎车手4》自由城之章的秘籍主要包括夜生活之曲秘籍和失落与诅咒秘籍。夜生活之曲秘籍可以让玩家在游戏中获得各种特殊能力和道具,例如满武器、满生命、获得弹药、降低通缉等级、提高通缉等级、改变天气等。此外,还有一些秘籍可以刷出特定的载具,如黑手党专用汽车、摩托车、FBI车辆等。
在侠盗猎车4的自由城章节中,秘籍的使用方法相当直接。首先,通过按下电话的方向键上,进入手动输入号码模式。对于大部分秘籍,只需输入特定的数字代码即可,无需真的输入英文。例如,要使用武器-GUN秘籍,只需输入555-0100,无需关注具体的英文字符。
侠盗飞车4:自由城之章的秘籍:开启作弊模式:在游戏中,可以用niko的手机输入以下作弊码来启动相应的作弊功能。注意:使用后不要保存游戏,以避免未能预见的问题。一些作弊码可能会影响成就获得。秘籍的使用: 补充健康值 用手机拨打“ 3625550100 ”。

侠盗猎车手圣安地列斯怎么去自由城
做任务,做到LV(拉斯维加斯)赌场任务的时候,会有一个圣马可酒馆(反正是圣啥啥啥的,就是让你开飞机去自由城)。用修改器。
在《侠盗猎车手:圣安地列斯》中,前往自由城的途径并不复杂。首先,你需要准备好瞬移器,并前往洛杉矶最大的武器店。在这家武器店,你可能会接到一个名为“杜宾狗”的任务,指引你来到这里。进入店内后,打开瞬移器,输入坐标:X:-76150Y:47522Z:136533。
首先,在游戏里不可能呈现整个自由城,具体来说,也就是Portland区这么一个地方。在SA里的一个任务中你可以回到那个地方,尽管大部分时间里你只能在砖头围墙里转转。但是许多人都说,在GTA:SA的21分钟的“前传”宣传片里出现了多次自由城的镜头。 你第一次去自由城,是在“Saint Marks Bistro”的任务中。
方法一:首先,你先看看你有没有做过“圣马可酒馆”这个任务,做过了的话,你就去li.cleo去下载一个CLEO主程序,安装好后(怎么安装自己去查),你去下载一个主角飞行或超音速飞行的CLEO,然后放到CLEO文件夹里。

侠盗猎车手自由城的故事所有武器分布地点
〖壹〗、侠盗猎车手自由城的故事所有武器分布地点如下:武器店:分为冷兵器店和枪支店,可以购买各类武器和护具。喷漆点:可以为主角消除警星通缉,无论有几颗星,费用永远固定。存档点:可以保存玩家的游戏数据,部分存档点有特殊功能。任务点:可以执行主线任务和支线任务,有多种标志。
〖贰〗、也有着千丝万屡的联系,喜爱《侠盗猎车手》系列的玩家千万不要错过。下面小编为大家带来《GTA4:自由城故事》新增武器资料一览,一块儿来看看吧。
〖叁〗、在侠盗猎车手3:自由城故事中,武器种类丰富多样,可以分为特殊类、拳头类、近战武器、投掷武器、手枪类、霰弹枪类、冲锋枪类、突击步枪类、重武器类以及狙击步枪。特殊类武器中,相机是最先入手的,只需完成任务即可永久保留。而拳头是每位角色的初始武器,无需额外获取。
〖肆〗、在《侠盗猎车手3:自由城故事》中,你可以通过特定的按键组合来获取和使用各种武器:武器组1:按↑, □, □,↓,←, □, □, →可获得指节套环、小刀、燃烧瓶等,包括Pistol, Shotgun, TEC-9, AK47, 火焰喷射器和狙击步枪。
文章到此结束,如果本次分享的侠盗猎车自由城和侠盗猎车自由城故事秘籍的问题解决了您的问题,那么我们由衷的感到高兴!

还木有评论哦,快来抢沙发吧~