各位老铁们,大家好,今天由我来为大家分享火影手游装备满级多少钱,以及火影手游装备满级要多久的相关问题知识,希望对大家有所帮助。如果可以帮助到大家,还望关注收藏下本站,您的支持是我们最大的动力,谢谢大家了哈,下面我们开始吧!
本文目录一览:
- 〖壹〗、火影忍者手游装备如何更换
- 〖贰〗、火影忍者贝壳满级多少铜币
- 〖叁〗、火影忍者手游装备进阶等级划分
- 〖肆〗、火影手游装备多少级满火影忍者手游
- 〖伍〗、火影忍者手游装备有什么用
火影忍者手游装备如何更换
来到火影忍者游戏后,在游戏界面下方,看见有个装备字样,点击装备。这个时候,就来到了装备界面。在装备界面的左方,看见的是穿戴的装备。在装备界面的右方,则是装备的具体介绍。先点击下忍T恤装备,在右方就可以看见下忍T恤的介绍,看见下忍T恤升级需要消耗材料和铜币。
在火影忍者手游中,苦无、护额、背心、手册、项链和指环这些装备是无法更换的。玩家只能通过消耗进阶材料来提升装备等级,而无法更换装备本身。这种设计使得玩家需要通过不断升级来提升角色的能力。游戏中的装备系统强调了角色成长的重要性。
踏入火影忍者游戏世界,首先映入眼帘的是游戏界面下方的“装备”按钮,轻轻一点,便打开了装备的大门。装备界面分为左右两侧,左侧是已穿戴的装备列表,而右侧则是装备详细介绍和升级选项的所在。初次尝试,我选取点击“下忍T恤”装备,右侧瞬间显示出该装备的各项信息,包括升级所需的材料和铜币。
在哪里兑换暗金装备可以在襄阳城找云涯子(坐标:430 840)进行兑换。

火影忍者贝壳满级多少铜币
〖壹〗、火影忍者中的贝壳,满级所需的铜币数为550万。 根据旦慧的查询结果,升到满级的贝壳需要18万声望和550万铜币。 壳组织的名字来源于贝壳,其首领慈弦和养子川木的衣服背部都有贝壳图案。 贝壳是大筒木一式对川木和慈弦这两个容器的重要象征。
〖贰〗、火影忍者中,贝壳的满级铜币数为550万。根据旦慧的查询结果,将贝壳升至满级需要累积18万声望和550万铜币。壳组织的名称来源于贝壳,其首领慈弦以及他的养子川木所穿衣服背面都有贝壳图案。贝壳是大筒木一式对川木和慈弦这两个容器的重要象征。
〖叁〗、亿。在《火影忍者》手游中,贝壳的满级等级为150级,升级到满级需要消耗6亿铜币和580万声望。

火影忍者手游装备进阶等级划分
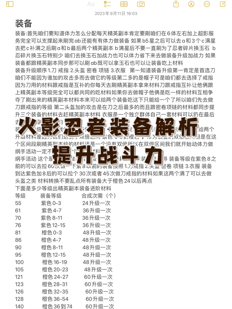
每次进阶需达到对应的等级,例如武器需达到10级,20级才能进阶,护额需达到13级,23级才能进阶。
火影忍者手游装备进阶等级划分:注意武器强化进阶有受等级限制,并不是达到20级所有都可以进阶。武器个位是0,护额是个位为衣服是护手是裤子和鞋子都是9,每十级才可以进阶。举例子,武器要10级,20级才可以进阶,护额要13级,23级进阶等。
在火影忍者手游中,装备扮演着极为重要的角色,它们对于提升玩家实力有着显著的效果。装备进阶等级在游戏内被细致地划分为了五个层级,分别为白、绿、蓝、紫、橙,这一顺序自左至右表明了等级的递增趋势。其中,橙色装备达到了近来的顶级水平,代表着比较高的品质。
火影忍者手游中的绿色装备通过特定的材料可以实现进阶,提升装备的等级。绿色装备分为五个等级,从低到高依次为绿色低级、绿色中级、绿色高级、绿色满级以及上忍装备。当绿色装备达到满级后,就可以进阶为上忍装备,进一步提升战斗力。进阶所需的材料可以在游戏中通过扫荡功能快速获取。
在《火影忍者》手游中,装备升级的顺序通常推荐为:刀、戒指、头饰、书籍、项链、衣服。这个顺序主要是基于装备属性加成和战斗力提升的考虑。刀作为首要升级装备,是因为它主要增加攻击力,且攻击力加成在所有装备中比较高,这有助于玩家在游戏中造成更高的伤害。
蓝色装备进阶等级划分如下:1级:紫色 2级:橙色 3级:红色 紫色装备进阶等级划分如下:1级:橙色 2级:红色 橙色装备进阶等级划分如下:1级:红色 上面就是火影忍者手游装备进阶等级划分的详细介绍。

火影手游装备多少级满火影忍者手游
《火影忍者》手游在2021年九月九日进行了一次重要的更新,这次更新解锁了新的等级上限,将角色的等级提升至150级。同时,装备等级也得到了相应提升,装备进阶达到了64阶。这标志着游戏中的角色与装备有了更广阔的成长空间。随着等级的提升,玩家可以解锁更多的忍者角色和忍术技能,体验更加丰富多样的战斗场景。
在火影忍者手游中,橙色装备的比较高等级为64级。这一设定确保了玩家在达到这一等级后,能够体验到最顶级的装备带来的强大战力。然而,橙色饰品和忍具并无固定满级。
需要注意的是,武器强化进阶受到玩家等级的限制,并非达到20级所有装备都能进阶。武器在个位数为0时可以进阶,护额在个位数为3时可以进阶,衣服在个位数为5时可以进阶,护手在个位数为7时可以进阶,裤子和鞋子在个位数为9时可以进阶。
在火影忍者手游中,平目鲽作为神器系列的起始装备,其满级为140级。与之相比,之前的神器满级为70级,而其后出现的则为280级。这一设定为玩家提供了清晰的成长路径。平目鲽不仅代表了早期神器的比较高水平,也是玩家在游戏初期追求的目标之一。
火影忍者手游装备进阶等级划分:注意武器强化进阶有受等级限制,并不是达到20级所有都可以进阶。武器个位是0,护额是个位为衣服是护手是裤子和鞋子都是9,每十级才可以进阶。举例子,武器要10级,20级才可以进阶,护额要13级,23级进阶等。
在火影忍者手游中,神器系统是提升战力的重要途径之一。每个神器上都设有三个雕文,升级神器和雕文都能增强战斗力。游戏中共有20个神器,前11个从幌金绳到牙满级均为70级,下面的平目鲽到双袭牙满级为140级,最后的白牙满级达到280级。这表明神器等级每到一个阶段都会翻倍。

火影忍者手游装备有什么用
火影忍者装备系统的独特之处在于所有忍者共用一套装备,而且培养途径也比较简单,只有强化和进阶,让玩家更加着重于游戏的操作体验,装备强化是装备进阶的基础,某种品质的装备只有达到一定的等级之后才会开放进阶。装备强化可以最快速的提升我们的属性及战斗力。每次强化装备需要消耗一定的铜币。
装备的进阶:装备在强化到满级之后,就可以进阶了。进阶其实就是寻求一种对装备原有品质的一种突破,所以进阶时会让装备的变的更强的。装备进阶之后,会提升一定的装备属性,不过很少,但是装备进阶之后,玩家可以在对装备再进行几次装备强化,原有的强化等级会变高。
忍者苦无增加大量攻击力、命中率和少量防御力,忍者护额增加大量命中率、少量攻击力和防御力,忍者服增加大量命中率、少量攻击力和防御力,忍者手册增加大量命中率、少量攻击力和防御力,忍者项链增加大量命中率、少量攻击力和防御力,忍者指环增加大量命中率、少量攻击力和防御力。
改变宝石镶嵌位置:通过改变宝石的镶嵌位置可以提高装备的品质,需要注意的是,宝石镶嵌位置和属性加成也会发生变化。2) 使用高级宝石:使用高级宝石可以提高装备品质的几率,但是高级宝石数量有限,需要谨慎使用。
饰品会提供给佩戴者随机条数的随机属性,所以我们可以根据战斗的场景需求和忍者各自的优缺来进行属性的弥补。如:在进行秘境探险时,我们需要佩戴高抗魔值的装备,降低副本难度。在其它战斗场景中,抗魔值便可以忽视,集中来提升生命、攻击、防御、抗暴、暴击五种属性。
关于火影手游装备满级多少钱和火影手游装备满级要多久的介绍到此就结束了,不知道你从中找到你需要的信息了吗 ?如果你还想了解更多这方面的信息,记得收藏关注本站。

还木有评论哦,快来抢沙发吧~